“十三五”时期我国生态文明建设深入推进,环境财税、绿色金融、生态补偿等环境经济政策加速发展,在推进绿色生产和消费、促进污染减排和环境质量改善中发挥了重要作用。“十四五”时期,生态文明与美丽中国建设对环境经济政策创新提出了新的要求,环境经济政策改革面临前所未有的机遇和挑战,需要建立一套更加公平、合理、有效的环境经济政策体系,形成协同支撑经济高质量发展和环境高水平保护的长效机制,持续深入促进环境质量改善,推进环境治理体系和能力现代化建设。
“十三五”时期环境经济政策在环境治理中发挥显著成效
“十三五”时期,国家高度重视加强环境经济政策的顶层设计,深入推进政策改革与创新,政策体系不断完善,环境经济政策在生态文明建设和生态环境保护工作中的地位快速上升。环境经济政策改革取得了重要进展和显著成效,有力地推动了污染治理和生态保护,有效地促进了我国绿色生态文明建设和绿色发展。
完善的环境经济政策体系已经基本建立。“十三五”环境经济政策改革坚持激励与约束并举,实行绿色价格税费、生态补偿、绿色金融等,推动构建更多运用市场经济进行环境治理和生态保护的市场经济政策体系。资源环境税费改革稳步推进,2016年12月通过的《环境保护税法》,是我国第一部专门体现“绿色税制”、推进生态文明建设的单行税法。价格收费政策在绿色发展中的关键作用日益受到重视,水资源费、污水处理费、垃圾处理费政策不断完善,在减少污染排放、促进结构调整等方面发挥了积极作用。积极推动完善市场化、多元化生态保护补偿机制建设,生态补偿制度不断完善,重点生态功能区转移支付范围增加到2019年的818个县域,支付资金提高至811亿元。排污交易权使用试点由点到面稳步推进,多政策并举加快全国碳排放权交易市场建设,截至2019年6月底,全国碳排放权交易市场成交量突破3.3亿吨,累计成交金额约71亿元。
深化环境经济政策改革为生态文明建设提供了新动能。“十三五”以来,围绕健全和完善环境经济政策体系,我国开展了一系列根本性、长远性工作,对生态文明建设作出了一系列重大决策部署,加快推进生态文明顶层设计和制度体系建设,生态文明理念日益深入人心,环境质量得到持续改善。《关于加快推进生态文明建设的意见》《生态文明体制改革总体方案》明确不断完善环境保护税、生态补偿机制等环境经济政策,有序推进生态文明建设领域的各项改革,基本完成“四梁八柱”制度改革;中央持续强化生态环境保护资金投入保障,国家环境污染治理投资、中央环保专项资金规模等逐年增长,对生态环境质量改善起到了重要资金支撑作用,环境污染防治力度不断加大,防治成效日益显现,大气、水、土壤等环境质量明显改善。
环境经济政策日益成为推进绿色生产与绿色消费的长效政策机制。“十三五”时期的环境经济政策从生产到消费,从政府到企业再到公众,在多环节、多层面不断发力。脱硫脱硝环保电价补贴政策的激励、可再生能源发电价格政策的补贴、北方地区清洁供暖补贴政策的鼓励等,在源头端引导生产者开展绿色生产。环境经济政策更加注重消费领域,力求通过价格机制等引导消费者选择绿色消费方式,使绿色消费促进绿色生产。发展改革委等10部委出台《关于促进绿色消费的指导意见》,绿色采购制度稳步落实,领跑者制度不断完善,阶梯水价、阶梯电价、新能源汽车补贴等政策直接影响公众消费行为,有效调动居民节约资源和能源的积极性。加快现代绿色供应链体系建设,以绿色设计、绿色工艺、绿色供应链为方向推进绿色制造系统集成,绿色消费规模稳步提升,生态效益持续显现。
“十四五”环境经济政策改革形势与需求
现阶段我国环境经济政策体系仍不够完善,依旧不能完全适应和满足新时代生态文明建设的需要。“十四五”需要积极推进和创新运用环境经济政策,更大力度发挥政策全链条作用,为环境质量持续改善、生态文明建设深入推进提供长效政策机制,开启美丽中国建设新篇章。
美丽中国和生态文明建设对环境经济政策改革创新提出新需求。目前环境经济政策还处于健全完善阶段,且这些政策主要是对资源生态环境“主战场”领域,生态文明建设全面融入社会、经济、政治、文化中的政策创新比较欠缺,效应尚未充分显现。“十四五”时期必须在习近平生态文明思想指引下,充分发挥环境经济政策改革在美丽中国建设中的关键作用,通过持续深化改革适应新时期生态文明建设需要,在深入推进生态文明建设中发挥重大作用,为建设美丽中国开好局起好步。
环境质量持续改善对环境经济政策改革创新提出新挑战。我国生态环境质量持续好转,呈现稳中向好趋势,但成效并不稳固。同时高质量发展动力转换、绿色发展结构转型等对政策实践也提出了新的时代需求。“十四五”将进入生态环境质量提升的爬坡期,环境经济政策需要紧密结合环境质量改善做进一步调整,需要更加科学化、精细化、能够支撑环境质量目标管理,需要坚持以提高环境质量和促进高质量发展为核心,解决水、大气、土壤、固体废弃物、生态等领域的存量问题,推进提升生态环境质量。
环境经济政策体系建设尚需要通过改革创新再上新台阶。目前我国生态环境保护管理工作以行政手段为主,市场机制不健全,造成环境外部成本不具有经济性,生态补偿、绿色金融等环境经济政策不健全。“十四五”时期需要继续推进建立行政手段引导、市场手段为主的长效环境经济政策机制,进一步整合现有各项环境经济政策,合理定位和协调各政策工具作用,强化政策手段的组合调控,打通包括环境税费、生态环境补偿、信息披露、绿色信贷等在内的面向企业的环境经济政策链条,形成政策合力,强化政策协同与技术支持,更大发挥政策的作用。
高质量发展转型关键期需要为深化环境经济政策改革提供新动力。我国经济由高速增长阶段转向高质量发展阶段,新旧动能转换正在加快,京津冀区域协同发展、长三角区域一体化、长江经济带发展、粤港澳大湾区建设四大跨区域协调发展的总体格局已经形成。“十四五”时期需要通过环境经济政策改革提供转型新动能,强调发展源头端政策生态化、绿色化,实现生态环境问题标本同治,特别是发挥环境市场经济手段的决定性作用。需要以国家区域发展战略为依托,有效集聚与整合创新要素,强化区域尺度环境经济政策创新,推动多区域跨区域协调发展,推动落实形成绿色发展的区域格局。
“十四五”环境经济政策改革思路与框架
“十四五”时期环境经济政策改革与创新要深入贯彻落实习近平生态文明思想,着眼于构建“两山”转化和推动生态环境质量改善的长效机制,在改革思路上把握好三个方面。一是环境经济政策改革要着力抓好四个“突出”。突出环境质量持续改善激励、突出经济过程全链条调控、突出推进政策手段的系统优化与协同增效、突出政策执行能力保障,推进打通“两山”通道,构建多元化多层次绿色市场体系,充分发挥市场经济体系优化配置生态环境资源的基础作用。二是环境经济政策改革要坚持处理好“存量”“增量”与“变量”。用好“存量”,重在完善优化现有环境经济政策;要继续深化“增量”改革,推动区域流域、结构调整、空间管控等新问题新领域环境经济政策创新;要进一步强化“变量”调控,通过深化政策改革调整以应对生态环境保护工作新变化及其不确定性。三是把握好环境经济政策改革目标定位。着力于通过改革构建“产权明晰、市场健全、财税激励、费价合理、公平补偿、资本绿色”的环境经济政策体系,充分发挥环境经济政策在转方式、调结构、稳增长中的作用,形成协同生态环境保护和经济转型发展的长效动力机制,促进生态环境保护政策与经济社会发展制度政策融合共生形成合力,推进环境治理能力和治理体系现代化建设。“十四五”环境经济政策改革框架见图1,主要包括生态环境财政、绿色税费价格、生态补偿、环境权益交易、绿色金融等重点政策领域实施配套与改革配套。
“十四五”环境经济政策改革重点
完善生态环境财政制度
“十四五”时期生态环境财政制度改革路线是立足生态文明建设和生态环境保护新形势,健全生态环境财政预算支出制度,提高财政资金在环境质量改善工作中的使用绩效,通过奖补等资金使用方式更有效地发挥财政资源的激励导向作用。一是健全生态环境财政预算支出制度。改革节能环保财政账户,将支出科目里的“节能环保”调整为“生态环境”。继续推进中央和地方生态环境财权和事权相匹配财政体制机制改革,形成规范合理的生态环境保护中央和地方财政关系。二是建立生态环境质量改善绩效导向的财政资金分配机制。按照“生态质量改善目标引导、奖惩双向激励结合、资金分配绩效导向”,建立基于中央财政转移支付的国家生态环境质量改善激励机制,加大对水、大气、土壤、生态功能区生态环境质量改善显著以及生态系统修复保护成效显著地区的财政转移支付激励。三是继续强化财政奖补资金引导激励。财政投入方式应符合市场规律,并与货币、补偿、信贷、保险、信用评价、名录等政策形成合力,提高财政资金政策绩效。强化财政资金在绿色发展结构调整中的推进和引导功能,如利用车辆购置税资金、中央基础建设投资等现有资金,统筹推进公铁联运、海铁联运等多式联运发展,为煤炭、矿石等大宗货物运输方式调整创造有利环境。四是继续发挥补贴政策的引导推动功能。补贴从以生产端为主逐步调整到以消费端为主,引导助推绿色消费;补贴方向调整为针对生态环境技术创新应用。实施超低排放环保电价补贴政策。综合考虑燃煤电厂的污染减排成本,鼓励企业技术创新,调整目前环保电价,研究完善燃煤电厂环保电价政策,推动深化脱硫脱硝除尘超低排放环保电价政策,研究将脱汞纳入环保电价。继续推进非电行业超低排放,并予以补贴激励。继续实施农村住户清洁取暖补贴政策,支持财力较弱的北方地区清洁取暖,农村住户清洁取暖补助扩大政策支持范围,重点推进北方地区农村住户清洁取暖,削减居民散煤和小型燃煤锅炉、窑炉消费量。研究对具有重要生态功能的区域确定统一的生态产品价格,通过补贴等方式减小区域差异。
深化绿色税费价格机制改革
“十四五”时期的绿色税费价格机制改革思路是继续完善以环境保护税为核心的绿色税制改革,通过税收范围、征收方式以及税收优惠等改革进一步发挥税收政策的行为调控引导作用;进一步健全资源环境收费机制以及资源环境价格形成机制,充分发挥市场力量在资源环境开发利用与保护改善中的功能与作用。一是加快推进税收制度绿色化。以环境保护税为核心,继续完善涵盖环境相关税种(资源税、消费税、车船税等)与环境相关税收政策(企业所得税政策、增值税政策等)的税制框架。继续推进深化环境保护税收改革,调整环境保护税征收范围,推动将挥发性有机物等特征污染物纳入环境保护税征收范围,研究将二氧化碳纳入环境保护税征收范围,研究完善固体废物、污水处理厂环境保护税收政策;加强环境保护税与保险、信贷等经济政策的协同调控,发挥环境保护税在助推环境质量改善以及环境风险防控中的作用。二是推进将生态环境外部成本纳入资源税改革,资源税征收范围扩大到石油、天然气、煤炭、金属矿产、其他非金属矿产品及盐等,促进建立体现生态环境价值及资源稀缺性的税收制度。三是扩大水资源税改革试点地区,将地表水和地下水纳入征税范围,实行从量定额计征,对高耗水行业、超计划用水以及在地下水超采地区取用地下水的,适当提高税额标准。四是优化机动车相关税收政策,将机动车油耗、排放标准作为车辆购置税、车船税和机动车消费税改革的依据,提高使用环节成本,依据燃油品质,对汽油、柴油产品设置低质高税、高质低税的差别税率,将征收环节逐步向消费端转移。五是通过税收优惠加大对节能环保产业,特别是环境污染第三方治理企业的激励。扩大从事污染防治的第三方企业的所得税优惠范围,在减少15%税率征收企业所得税的基础上,探索增值税等其他税种的优惠政策,通过绿色税收改革为主要支撑驱动生态环境服务业发展“提质上档”。
完善环境基础设施公共服务供给收费政策。推动建立全成本覆盖的污水处理收费政策。按照补偿污水处理和污泥处置设施运营成本并合理盈利的原则,完善污水处理收费标准,根据东、中、西部地区经济发展水平和财力情况,建立差异化的动态调整机制,做到应收尽收,减轻财政环保支出压力,京津冀、长三角、珠三角等区域结合污染防治形势等进一步提高污水处理收费标准。总结全国“无废城市”试点经验,全面建立有利于促进垃圾分类和减量化、资源化、无害化处理的税费激励机制,研究建立健全覆盖成本并合理盈利的固体废物处理收费机制。
继续完善环境资源价格机制。同步推进价格体制与产业结构的调整升级,建立由市场供求决定的要素价格机制。工业行业领域,继续推进实施差别化的电价、水价等激励与约束政策助推结构调整。分行业制修订并严格执行强制性能耗限额标准,对超过能耗限额标准和环保不达标的企业,实施差别电价和惩罚性电价、水价等差别价格政策;建立差别化的价格激励体系,建立排放绩效导向、阶梯式激励、差别化补贴的超低排放补贴模式。农业农村领域,一是完善农药、化肥、地膜补贴政策。调整现有对农药、化肥和地膜的补贴政策,将补贴资金向绿色环保型生产资料倾斜,探索研究低毒低残留农药、有机肥、可回收地膜的补贴政策,可借鉴上海等地经验,采用直接向农户补贴的模式。二是探索多元化、差别化的农业补贴激励机制。探索建立补贴资金绩效评价机制,保障绿色生态农业投入效益。完善基本农田保护补偿激励机制,探索耕地轮作休耕制度。推进农业供给侧结构性改革,建立健全耕地、草原、渔业水域等重点农业生态系统的生态补偿政策体系。实施电价优惠推进绿色农业生产和农村污水处理设施运营。研究制定有机肥厂、规模化大型沼气工程、畜禽粪污第三方处理用地用电优惠政策,享受农业用电价格。农村污水处理优惠电价政策,推动农村污水处理设施用电执行居民用电或农业生产用电。交通运输领域,制定实施岸电激励政策。全面推广靠岸船舶使用岸电技术;推动降低岸电使用成本,推动港口岸电执行大工业电价、免收容量(需量)电费政策;基于油价和电价倒挂情况设计实施岸电使用电价补贴政策;利用现有资金渠道,建立与岸电设施使用效益相挂钩的财政资金奖励机制,采取“以奖代补”的方式促进岸电设施建设和推广使用。
建立多元化、市场化生态补偿机制
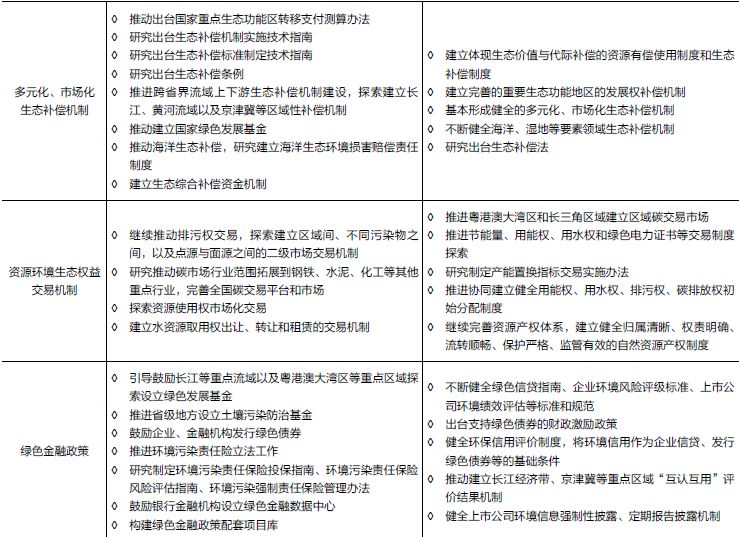
“十四五”时期继续推进生态补偿政策体系的深化改革,结合自然保护地、重要生态功能区、以及“三线一单”等生态环境空间管控要求,完善重要生态功能区域的财政转移支付补偿机制;继续推进流域、海洋等分领域生态补偿,推动实施横向生态补偿机制,探索创新补偿政策手段与方式,不断完善多元化、市场化补偿机制,提高补偿资金的适用绩效,形成“谁开发谁保护、谁受益谁补偿”的利益调节格局,建立体现生态价值与代际补偿的资源有偿使用制度和生态补偿制度。一是完善重要生态空间补偿机制。建立基于重点生态功能区域生态系统服务贡献的动态调节机制。推动出台《国家重点生态功能区转移支付测算办法》,强化重点生态功能区转移支付监测评价,加强监测评价与考核结果在转移支付资金分配中的应用。综合考虑区域发展定位和生态环境改善,推进将生态补偿作为落实“三线一单”的重要政策机制手段,通过生态补偿机制的利益调控功能保障地区发展权。二是继续推进跨省界流域上下游生态补偿机制建设。在新安江、九洲江、汀江—韩江、东江、引滦入津等跨省流域上下游生态补偿试点基础上,继续探索研究跨省流域上下游生态补偿中央财政资金退出机制;推动建立长江经济带生态补偿机制。鼓励相关省(区、市)建立省内流域上下游之间、不同主体功能区之间的生态补偿机制;探索构建长江经济带生态补偿基金,形成政府主导、企业和社会各界参与、市场化运作、可持续的生态补偿投融资机制。探索实施水权交易、排污权交易等多元化补偿方式,推进建立“资金、技术、人才、产业、交流”相结合的五位一体补偿方式。三是积极推进市场化、多元化生态补偿。研究推动设立绿色发展基金,加大对生态补偿的支持,发挥财政投资引导带动和杠杆效应。深入推进生态综合补偿,指导地方探索建立生态保护和治理方面专项转移支付资金整合机制,在区域、流域、保护区等范围内建立生态补偿基金制度,整合范围内重点区域与重点领域的生态补偿资金,综合考虑,统筹使用。鼓励地方利用市场机制,采取PPP、特许经营权、政府购买服务等多元化市场化补偿方式,引入市场机制和社会投资。积极协调有关部门,研究推动绿色标识、绿色采购、绿色金融、绿色利益分享机制,引导社会投资者对生态保护者的补偿。推动政策创新,拓展政策补偿、异地开发式空间补偿、智力支持等多元化的补偿方式。推动排污权、用能权、碳排放权、水权和林权等生态产权交易。四是积极推动海洋生态补偿。研究建立海洋生态环境损害赔偿责任制度,积极鼓励地方开展多元化海洋生态补偿试点探索,引导沿海地区探索生态补偿模式,通过税收优惠、绿色信贷等方式推进海洋生态补偿工作。五是完善生态补偿技术方法体系。研究建立补偿标准体系,根据生态空间定位不同进行补偿等级划分,科学制定包括综合性以及各要素领域的生态补偿实施原则、指标体系和计算方法。六是指导推进地方开展多样化生态补偿探索。研究出台生态补偿技术指南,指导和推进地方继续深入开展丰富多样的生态补偿探索实践。鼓励地方整合森林、湿地、水流、草原等生态补偿资金,建立生态补偿基金,开展全域生态补偿;推进地方因地制宜开展流域生态补偿、环境空气质量生态补偿等,积极推动地方出台相关规章制度。
健全资源环境生态权益交易机制
“十四五”时期继续资源环境生态权益交易机制,推进充分发挥市场力量在资源环境生态优化配置中的功能与作用。同时,要做好资源环境生态权益交易基础的产权体系建设,这是资源环境生态权益市场交易的基础和保障。一是继续推动排污权交易。创新排污权交易模式,探索建立区域间、不同污染物之间以及点源与面源的交易框架,提高二级市场活跃度。二是在全国范围内推开碳交易市场。继续推进碳排放总量和强度“双控”,推动全国碳市场的建设运转,推进碳交易机制成为碳排放2030年达峰的重要手段。在电力行业率先启动碳排放权交易的基础上,逐步扩大参与碳市场的行业范围拓展到钢铁、水泥、化工等其他重点行业;进一步拓展交易主体范围,增加交易品种,全面建立环境权益交易的MRV(监测—报告—核查)能力,完善全国碳交易平台和市场。积极推动试点地区在立法规范、政策体系、能力建设、平台运营以及碳金融方面的深入探索,“自下而上”积累经验进一步健全国家碳交易市场。将粤港澳大湾区和长三角区域打造成全国碳减排率先达峰区域,推进区域碳交易市场建立。三是推进资源权益交易。探索资源使用权市场化交易,完善水资源合理配置和有偿使用制度,加快建立水资源取用权出让、转让和租赁的交易机制。进一步加快推进节能量、用能权、用水权和绿色电力证书等交易制度探索,不断扩大试点的区域、行业或交易主体。在试点基础上制定产能置换指标交易实施办法,推动地方出台政府引导、企业自愿、市场运作的产能置换指标交易的鼓励政策,形成淘汰落后与发展先进的良性互动机制;搭建全国产能置换指标供需信息平台,为产能置换提供信息服务。建立全国产能置换指标交易平台。四是推进协同建立健全用能权、用水权、排污权、碳排放权初始分配制度。发挥市场在资源配置中的决定性作用,建立资源节约和环境保护的长效机制。五是继续推动自然资源产权制度改革。实施完善资源生态环境产权体系,建立健全归属清晰、权责明确、流转顺畅、保护严格、监管有效的自然资源产权制度。制度创新是环境产权界定制度、配置制度、交易制度和保护制度的协同创新。创新环境产权界定制度,完善产权界定规则,明确产权权能和产权主体间的权责关系,推动生态利益可持续增长。创新环境产权配置制度,正确处理政府与市场的关系,优化配置生态环境产权权能结构,统筹兼顾生态利益。创新生态环境产权交易制度,建立健全产权交易市场,合理定价环境资源,优化生态补偿机制,加快推动生态利益的协调。创新生态环境产权保护制度,创新产权保护机制,促进技术创新与产权创新的互动,确保生态利益协调的公正。
持续深化改革完善绿色金融体系
“十四五”时期绿色金融政策改革进入新阶段,“两山”建设的深入推进需要绿色金融政策与创新金融产品为生态环境保护提供更多资金投入,为生态产品价值化与市场化提供政策支撑与激励,为企业实施绿色发展转型与落实环境责任提供行为激励,形成完善的绿色资本市场。一是推动建立绿色发展基金或环境基金。区域流域重点推进绿色发展基金,地方重点推进环境基金,突出财政资金的综合统筹、优化使用,突出资本市场的引入。引导和鼓励长江等重点流域以及粤港澳大湾区等重点区域探索设立绿色发展基金,统筹推进区域协同发展与保护。深入推进省级土壤污染防治基金的设立,按照“谁污染、谁付费”原则,明确治理主体归责,调动政府、企业、金融机构、社会资本等各方主体的积极性,形成多元化的资金投入模式。鼓励社会资本设立多式联运产业基金,拓宽投融资渠道,加快运输结构调整和多式联运发展。二是健全绿色资本市场。健全绿色信贷指南、企业环境风险评级标准、上市公司环境绩效评估等标准和规范,构建绿色项目库,推广“绿色优先,一票否决”的管理原则,禁止向不符合绿色标准的项目发放贷款。鼓励企业、金融机构发行绿色债券,募集资金主要用于支持生态修复、污染治理、发展绿色产业等领域。实施绿色金融激励政策,强化财政税收政策与绿色金融的协同,建立绿色投融资财政支持机制,对绿色金融活动给予税收优惠,出台支持绿色债券的财政激励政策,补贴绿债发行。加强环境污染责任险立法工作,将环境责任贯穿于立法之中,以克服环境道德约束的不确定性和环境责任履行中的“搭便车”行为。研究制定环境污染责任保险投保指南,明确企业责权义务,助力投保企业在投保时选择保险条款。研究制定环境污染责任保险风险评估指南,指导保险机构与投保企业合理评估环境污染责任保险风险。研制环境污染强制责任保险管理办法,推进地方因地制宜去探索强制的行业范围、配套机制、适宜的费率、费率的调整等,提高环境风险监管、损害赔偿等工作成效。研究环境保护税税收优惠支持企业实施环境污染责任险的方式,强化企业调控市场经济政策的联动。三是完善绿色金融实施的信息机制,打通企业环境信用信息在银行金融等相关部门间的数据壁垒,在排污许可证信息系统平台基础上,实现银行金融部门即时共享企业和工业园区环境信用数据,鼓励银行金融机构设立绿色金融数据中心。
“十四五”环境经济政策实施配套
构建生态环境核算体系
生态环境核算是生态环境市场经济政策实施的能力基础。需要加强生态环境价值核算方法体系研究,推进出台相关核算技术指南,指导和鼓励地方开展生态环境价值核算探索,建立生态产品价格形成机制。需要强化微观的生态环境监测与会计核算、中观的生态环境统计和宏观的经济生态生产总值核算之间的衔接,建立一体化的生态环境核算体系。继续推进编制自然资源资产负债表以及自然资源核算与资产负债表的衔接。核算对象优先选择产权明晰的自然资源,估价方法的选择应充分考虑资源要素的社会、经济和生态价值。
推动环境信息公开和信用体系建设
环境信息公开是生态环境经济政策实施生效的重要前提条件,环境信用体系可作为生态环境经济政策实施的基本依托。一是完善企业环境信息公开制度,进一步推进环境信息公开渠道多元化、覆盖全面化。健全上市公司环境信息强制性披露、定期报告披露机制,规范和督促上市公司、发债企业等尽责充分披露环境信息。二是健全环保信用评价制度,将环境信用作为企业信贷、发行绿色债券等的基础条件;推动建立长江经济带、京津冀等重点区域“互认互用”评价结果机制。打通信用评价和信息披露,推进同步公开。三是引入第三方评价机构,制定差别化的环境监管政策机制,针对不同信用的企业制定不同的监管和激励措施。实施对环保领域失信企业联合惩戒、守信企业联合激励制度。建立企业环境信用评价和违法排污黑名单制度。
继续深化资源环境名录研究与应用
继续加强环境综合名录、节能环保名录等环境保护相关名录的研究与实施,以及名录清单在贸易、税收、金融等领域的基础作用,提升环境综合名录在推进结构调整与绿色发展中的作用和效果,为环境经济政策创新运用提供平台和出口。完善绿色技术清单或名录工作,加大对技术创新的财税优惠激励,推动企业积极研发绿色技术,并同步建立科学的技术评估体系和专家能力。特别是,扩大环境综合名录的覆盖范围,将环境影响严重的“双高”产品纳入综合名录。建立环境成本合理负担机制,减轻“双高”产品大量生产与消费带来的环境损害,扩大绿色产品、技术和工艺的市场空间。继续推进完善绿色采购清单。政府机构采购优先选择获得环境管理体系、能源管理体系认证的企业或公共机构,优先采购经统一绿色产品认证、绿色能源制造认证的产品。
建立政策执行绩效评估机制
通过评估环境经济政策执行绩效,可以判断该政策实施的生态环境保护效果以及对经济发展的优化作用,这也是提高环境决策科学水平的重要需求。环保服务于高质量发展转型需要强化环境经济政策执行绩效评估,评估至少包括两个维度,生态环境效果以及引导和助推绿色发展的效果。生态环境效果包括污染减排量、环境质量改善水平、生态保护与修复效果等;绿色发展效果包括产业结构优化调整情况、绿色产业增长成效,也包括增加的绿色就业、生态扶贫以及融汇绿色资本等。可根据政策评估目标予以考虑。构建效果导向的政策评估框架,采用“成本—收益”角度的评估方法对政策实施的前期、中期和后期开展跨时限效益功能滚动评估,推进建立环境经济政策绩效评估体系。设计科学合理的政策绩效评估标准体系,建立系统全面的政策绩效评估指标体系,完善评估结果反馈机制,推进政策滚动修订机制。引入机动评估机制,建立政策风险防范机制,以妥善应对外部环境的变化与挑战。研究推行多元评估主体有序参与机制,引入第三方专业评估,提高政策制定的科学化和民主化。
强化环境经济政策优化组合调控
根据结构调整和环境质量改善治理目标需求,强化政策的组合调控、协同增效是提升环境经济政策效果的重要方式方法。在对企业环境行为刺激调控以及结构调整过程中,更加注重整合优化现有的各项环境经济政策,强化经济政策手段组合使用、综合调控。配套环境行政管理或环境社会治理手段,协同推进产业优化、结构调整、招商引资、企业环境行为激励。加强财税、金融等政策组合激励,持续推进能效、水效、环保“领跑者”制度建设,形成积极引导企业绿色生产的激励机制;激励生态产品供给地区和供给者更多地提供优质生态产品,推进建立生态产品供给激励经济政策机制;推进建立绿色供应链制度,建立绿色供应链环境管理的评价标准和评估机制,将绿色供应链衔接企业环境信用、环境保护综合名录等,强化金融、财税、荣誉等政策的激励推动。
结语
系统分析“十四五”环境经济政策改革需求、思路和重点,本文研究提出“十四五”环境经济政策改革路线图(表1)。从生态环境财政政策,绿色税费价格政策,多元化、市场化生态补偿机制,资源环境生态权益交易机制,绿色金融政策和政策实施配套保障方面对环境经济政策改革路线图进行系统谋划,改革路径推进分为两个阶段:2021-2023 年、2024-2025年。



资助项目:中央财政预算项目“国家生态环境保护规划重点问题研究”。
文献来源:董战峰,陈金晓,葛察忠,等.国家“十四五”环境经济政策改革路线图[J].中国环境管理,2020,12(1):5-13.
DOI:10.16868/j.cnki.1674-6252.2020.01.005
作者:董战峰,陈金晓,葛察忠,毕粉粉,王金南
单位:生态环境部环境规划院
作者简介:
董战峰,研究员,主要从事环境战略与规划、环境经济、环境政策研究。




微信公众号
